本科线上教学第一天已平稳渡过,各学院教学管理人员与全体任课教师为保证教学秩序顺利进行,付出了诸多的辛苦和努力。但在线上教学过程中也出现了一些问题,学校特此提出相关要求和解决方案如下。
一、授课形式
1.学校建议教师在课程平台引用已建成的共享课程,同时还需完成以下工作:
在课程平台搭建自己专属的翻转课程,包括但不限于课程讲义、教案、课件、习题、参考资料等,任课老师须进行线上翻转课堂教学。
2.学生进行共享课程资源学习后,任课老师要选择一个直播平台或软件工具,就课程的难点重点应用语音或视频直播方式,进行解读讲解、互动交流和专题讨论等。(建议一次课的直播时间应不少于20%,纯直播教学课程不在此限)
3.充分利用微信、QQ、钉钉等软件工具的即时信息通讯功能,做好线上教学的课前、课中和课后的任务布置与辅导答疑。
二、课程平台
从开课第一天反馈的情况来看,各课程平台都存在或大或小的卡顿现象。建议老师一定要做好线上备选方案。截至目前,钉钉直播、腾讯会议、腾讯课堂(教师版)的稳定性都比较好,建议教师采用“课程平台共享课+翻转课+直播课(腾讯、钉钉等)”开展线上教学,在授课过程中基本不会出现时滞或卡顿现象。
三、技术解决方案
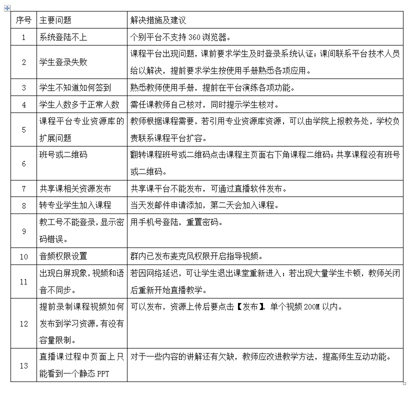
3月2日线上教学反馈情况及解决方案

教务处
2020年3月2日